九州好礼/九州福利店铺经营主体变更规范
第一条【适用范围】
本规范适用于九州好礼店铺,店铺的经营主体经申请并获平台同意后,可进行经营主体变更,其店铺、申请方及接收方均须满足本规范规定的条件。
第二条【变更类型】
九州好礼店铺经营主体变更包括以下类型:
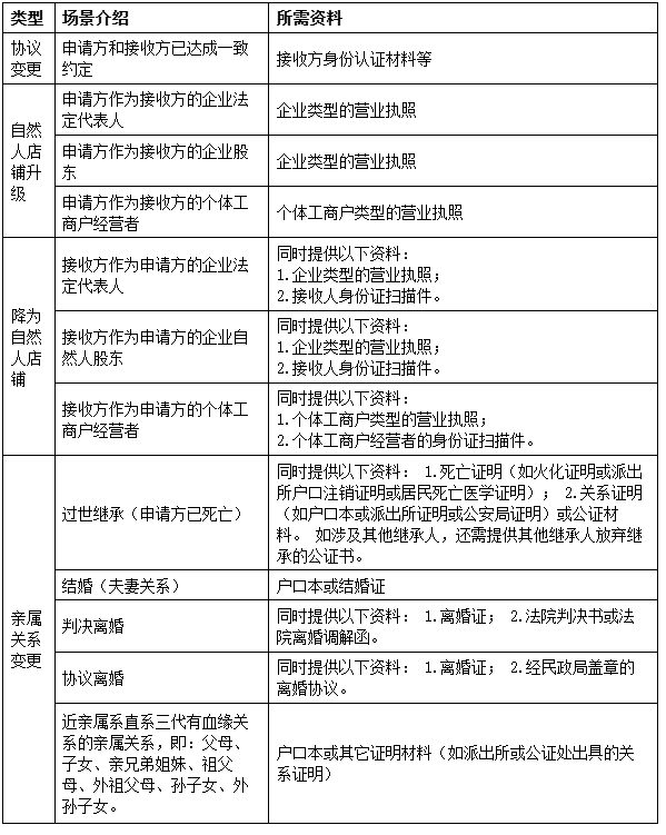
(一)协议变更:申请方与接收方就店铺经营主体变更达成协议约定,经九州好礼及其关联公司等相关方同意而进行的店铺经营主体变更;
(二)自然人店铺升级:申请方作为接收方的企业法定代表人/股东或个体工商户经营者,店铺经营主体从个人身份认证升级为营业执照认证的变更;
(三)降为自然人店铺:接收方作为申请方的企业法定代表人/自然人股东或个体工商户经营者,店铺经营主体从营业执照认证降为个人身份认证的变更;
(四)亲属关系变更:申请方和接收方之间存在一定亲属关系如继承等而进行的店铺经营主体变更;
(五)其他类型:如基于司法判决等的店铺经营主体变更。
第三条【店铺状态条件】
店铺须同时满足以下条件,申请方可提交经营主体变更:
(一)店铺状态正常;
(二)店铺未处于经营主体变更流程中。
第四条【经营主体条件】
申请方及接收方须满足九州好礼设定的各项条件,包括接收方须满足创建店铺的条件,具体以变更流程中页面说明为准。
第五条【资料审核条件】
申请方及接收方须按照不同的经营主体变更类型如实提供相关资料和信息,九州好礼可根据实际情况(变更申请资料、公司经营状况、服务水平等因素)判断是否同意店铺经营主体变更申请,同时可在申请变更期间及变更后要求申请方或接收方提供其他资料和信息。
第六条【费用缴纳条件】
(一)因九州好礼在变更过程中提供相应技术服务支持,申请方须支付200元人民币作为技术服务费。
(二)为确保接收方承接店铺后诚信规范经营,保障消费者权益及维护市场秩序,针对“协议变更”情形,九州好礼可视店铺及接收方的情况,要求接收方缴存一定金额的经营承诺金,九州好礼可根据店铺经营主体变更后的店铺违规等情况对经营承诺金进行冻结及扣除,具体以变更流程中页面说明为准。
第七条【生效时间】
本规范自2025年2月25日首次生效,于2025年2月25日最新修订。
——————————————————————————————————————————
规则解读
一、什么是变更店铺经营主体?
店铺经营主体,指经九州好礼认证的该店铺账户的注册主体(包括自然人、法人或非法人组织);
变更店铺经营主体,指店铺在经营过程中,符合一定要求,经申请并获平台同意后,变更店铺经营主体的行为。
店铺经营主体变更中的“申请方”、“接收方”具体指:
申请方,即店铺现主体,指当前九州好礼店铺的认证主体。
接收方,即店铺新主体,指变更后九州好礼店铺的认证主体。
二、九州好礼店铺不同类型的经营主体变更须提供哪些资料和信息?

三、 针对“协议变更”,什么场景下店铺经营承诺金会被冻结、解冻、扣除?
(一)冻结及解冻
通过“协议变更”方式完成店铺经营主体变更的,接收方缴纳的经营承诺金将被冻结,该冻结时长称为“观察期”。观察期自店铺经营主体变更成功之日起计算,总时长为180天,观察期每90天为一个周期,共两个周期,未达到以下扣除情形的,每个周期结束后,系统将分别解冻50%比例的经营承诺金。
(二)扣除
通过“协议变更”方式完成店铺经营主体变更后,若店铺出现特定严重违规行为处罚或发生过严重危及交易安全的情形,自处罚之日起,经营承诺金将预冻结90天,90天后店铺仍为以上情形的,经营承诺金将被扣除。